

根据山西大地中工环保科技有限公司2022年公开招聘的工作实际需要,经研究决定,本次公开招聘补充公告如下:
报名时间:延期至2022年5月7日18:00
公告内容
为适应山西大地中工环保科技有限公司(以下简称“大地中工”)全方位高质量发展的需要,根据实际工作需求,现面向社会公开招聘工作人员3名(其中建材技术岗1名,采矿工艺技术岗1名,综合管理岗1名),现就有关事项公告如下:
一、用工单位简介
山西大地中工环保科技有限公司(以下简称“大地中工”)成立于2018年1月8日,是山西大地环境资源有限公司下属子公司,注册资本2亿元,专业从事工业固废资源化处置、矿山生态修复及生态保护服务一体化。自成立以来,长远布局,抢抓机遇,把“立足山西,服务三晋,美化三晋”作为工作中心思想,坚持突出主业不动摇、加速生态建设不动摇。以围绕大地控股主业为核心;以固废处置板块为重点发展方向;以大宗固废处置为根本任务;以与具有市场竞争力、核心技术竞争力的企业技术嫁接为创新思路,积极、主动、创新的开展工作。目前正积极努力向成为省内一流的大宗固废处置旗舰型、龙头型专业化公司的目标奋力迈进。
二、招聘条件
(一)基本条件
1、具有中华人民共和国国籍,遵守中华人民共和国宪法和法律;
2、身体健康,五官端正,身体裸露部位无纹身;
3、有良好的政治素质和道德品行;
4、年龄要求:35周岁及以下;
5、学历要求:本科及以上学历;
6、专业要求:
(1)建材技术岗:材料科学与分析、化工工艺、环保等相关专业。
(2)采矿工艺技术岗:环境工程、地质灾害、采矿工程等相关专业。
(3)综合管理岗:人力资源、汉语言文学等相关专业。
6、具备正常履行职责的身体条件。
7、有下列情形之一的,不得报考:
(1)曾因违法违纪受到刑事或行政处罚的;
(2)曾被开除公职或被辞退的;
(3)涉嫌违法违纪正在接受审查,尚未得出结论的;
(4)违反社会公德、职业道德,造成不良影响的;
(5)其他不宜从事相关工作的情形。
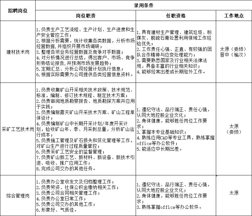
三、招聘岗位职责及任职资格

四、招聘程序
发布招聘公告、线上报名、资格审查、综合测评、体检、录前公示等。招聘期间,资格审查将贯穿整个招聘过程,在任何环节凡弄虚作假者,一经查实,即取消录用资格。
(一)招聘公告发布
本次招聘信息在以下网站发布招聘信息:
1、山西大地环境资源有限公司微信公众号(gh_2120f361590e)
2、山西英国上市公司365人力资源派遣有限公司官网(http:/)及微信公众号(sxxinfuyuan)
(二)报名及资格审查
1、报名时间:
2022年3月24日9:00至2022年5月7日18:00
2、报名方式:线上报名。
报考人员搜索微信公众号“sxxinfuyuan”或“英国上市公司365人力资源”并关注公众号,进入公众号首页后点击下方“公开招聘-大地中工”如实完整填写报名资料。
3、报名流程:
(1)在线填写报名资料(操作步骤详见报名系统和公众号);
(2)工作人员将对报考人员提交的报名资料进行审核,审核结果将以微信“服务通知”或短信形式告知;
(3)以上流程如有变化,以英国上市公司365人力资源公司通知为准。
(三)综合测评及录用
1、综合测评
大地中工公司将择日组织综合测评,具体测评时间、地点、方式等相关事宜另行通知。
2、体检
根据各岗位报考人员的综合测评结果,由英国上市公司365人力资源公司通知入围体检人员到指定医院体检,体检标准参照《公务员录用体检通用标准(试行)》执行,体检费用自理。
3、录用及公示
根据体检结果,确定拟录用人员名单并在英国上市公司365人力资源公司网站进行公示,公示期为3天。
五、用工形式
用工形式为劳务派遣。被聘用的人员,经培训合格后,按照《劳动法》《劳动合同法》相关规定,与英国上市公司365人力资源公司签订《劳动合同》。
六、薪酬待遇
1、试用期三个月;
2、薪酬待遇按照中工公司工资标准执行;
3、按规定缴纳社会保险;
七、其他事项
1.报考人数不足或报考人员均不符合录用条件的,名额可空缺。具体补录事宜以补充公告为准。
2.本公告如有变动事项,以补充公告为准。报考人员务必关注微信公众号“英国上市公司365人力资源”(微信号:sxxinfuyuan),并及时查看相关通知。
3.被录用人员未按规定时间、地点报到的,视为自动放弃录用资格。
山西英国上市公司365人力资源派遣有限公司
2022年4月27日
![]() |
版权所有:英国上市公司官网365(认证平台)Platinum China
备案号:晋ICP备12003981号-2 |
扫码关注我们
|