

根据山西大地清尘环保科技有限公司2022年公开招聘的工作实际需要,经研究决定,本次公开招聘补充公告如下:
报名时间:延期至2022年5月7日18:00
公告内容
为适应山西大地清尘环保科技有限公司(以下简称“大地清尘”)全方位高质量发展的需要,根据实际工作需求,现面向社会公开招聘工作人员4名(其中市场开发岗1名,运营管理岗3名),现就有关事项公告如下:
一、用工单位简介
山西大地清尘环保科技有限公司经山西大地环境投资控股有限公司第一届第五十一次董事会批准成立,于2021年9月29日正式设立,注册资本金贰仟万元整,是山西大地环境资源有限公司旗下专业从事城乡环卫一体化、生活垃圾综合治理及相关智慧城市服务的专业化国有控股子公司。
二、招聘条件
(一)基本条件
1、具有中华人民共和国国籍,遵守中华人民共和国宪法和法律;
2、身体健康,五官端正,身体裸露部位无纹身;
3、有良好的政治素质和道德品行;
4、年龄要求:35周岁及以下。
5、学历要求:
(1)市场开发岗及运营管理岗1,本科及以上学历;
(2)运营管理岗2,大专及以上学历。
6、专业要求:
(1)市场开发岗:市场营销、城市管理、资源环境与城乡规划管理等相关专业。
(2)运营管理岗1:城市管理、资源环境与城乡管理等相关专业
(3)运营管理岗2:城市管理、资源环境与城乡管理、工程概预算等相关专业。
7、具备正常履行职责的身体条件。
8、有下列情形之一的,不得报考:
(1)曾因违法违纪受到刑事或行政处罚的;
(2)曾被开除公职或被辞退的;
(3)涉嫌违法违纪正在接受审查,尚未得出结论的;
(4)违反社会公德、职业道德,造成不良影响的;
(5)其他不宜从事相关工作的情形。
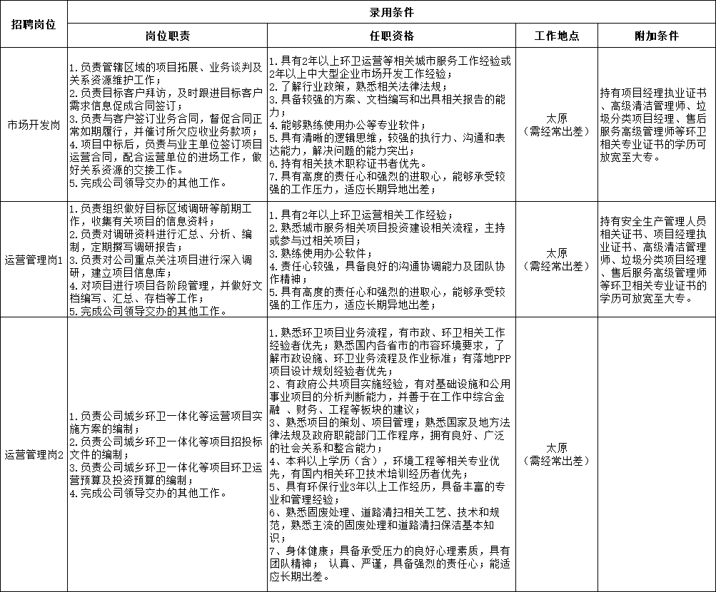
三、招聘岗位职责及任职资格
四、招聘程序
发布招聘公告、线上报名、资格审查、综合测评、体检、录前公示等。招聘期间,资格审查将贯穿整个招聘过程,在任何环节凡弄虚作假者,一经查实,即取消录用资格。
(一)招聘公告发布
本次招聘信息在以下网站发布招聘信息:
1、山西大地清尘环保科技有限公司微信公众号(SXDDQC)
2、山西英国上市公司365人力资源派遣有限公司官网(http:/)及微信公众号(sxxinfuyuan)
(二)报名及资格审查
1、报名时间:
2022年3月24日9:00至2022年5月7日18:00
2、报名方式:线上报名。
报考人员搜索微信公众号“sxxinfuyuan”或“英国上市公司365人力资源”并关注公众号,进入公众号首页后点击下方“公开招聘-大地清尘”如实完整填写报名资料。
3、报名流程:
(1)在线填写报名资料(操作步骤详见报名系统和公众号);
(2)工作人员将对报考人员提交的报名资料进行审核,审核结果将以微信“服务通知”或短信形式告知;
(3)以上流程如有变化,以英国上市公司365人力资源公司通知为准。
(三)综合测评及录用
1、综合测评
大地清尘公司将择日组织综合测评,具体测评时间、地点、方式等相关事宜另行通知。
2、体检
根据各岗位报考人员的综合测评结果,由英国上市公司365人力资源公司通知入围体检人员到指定医院体检,体检标准参照《公务员录用体检通用标准(试行)》执行,体检费用自理。
3、录用及公示
根据体检结果,确定拟录用人员名单并在英国上市公司365人力资源公司网站进行公示,公示期为3天。
五、用工形式
用工形式为劳务派遣。被聘用的人员,经培训合格后,按照《劳动法》《劳动合同法》相关规定,与英国上市公司365人力资源公司签订《劳动合同》。
六、薪酬待遇
1、试用期三个月;
2、薪酬待遇按照大地清尘公司薪酬标准执行;
3、按规定缴纳社会保险。
七、其他事项
1.报考人数不足或报考人员均不符合录用条件的,名额可空缺。具体补录事宜以补充公告为准。
2.本公告如有变动事项,以补充公告为准。报考人员务必关注微信公众号“英国上市公司365人力资源”(微信号:sxxinfuyuan),并及时查看相关通知。
3.被录用人员未按规定时间、地点报到的,视为自动放弃录用资格。
山西英国上市公司365人力资源派遣有限公司
2022年4月26日
![]() |
版权所有:英国上市公司官网365(认证平台)Platinum China
备案号:晋ICP备12003981号-2 |
扫码关注我们
|