

根据工作需要,山西英国上市公司365人力资源派遣有限公司(以下简称:英国上市公司365人力资源公司),面向社会公开招聘20名司法辅助人员(其中法律事务助理6名、书记员8名、法警辅助人员6名),现将有关事项公告如下:
一、招聘原则
公开报名、统一考试、公平竞争、择优录取。
二、工作地点
高平市人民法院
三、招聘岗位和录用条件
(一)招聘岗位
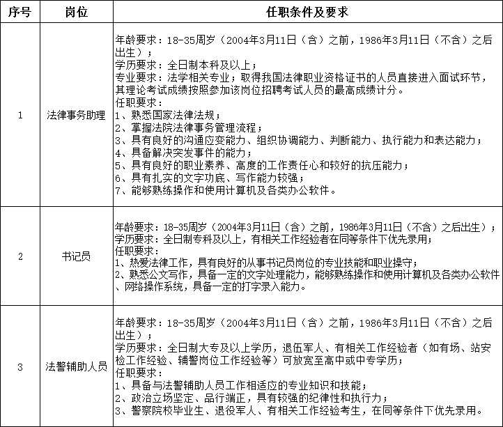
说明:每位应聘人员只能报考1个岗位。
(二)基本条件
1.具有中华人民共和国国籍,拥护中华人民共和国宪法,拥护党和国家大政方针,思想品德良好,遵纪守法;
2.工作态度积极,具有较强的事业心、责任感和良好的开拓创新精神;
3.身体健康,身体裸露部位无纹身,能够适应岗位工作需要;
4.具有较强的沟通、协调及应变能力;
5.掌握所应聘岗位的专业技能、业务流程;
6.服从工作岗位安排,有特殊技能的人才或特别优秀者可适当放宽条件;
7.具有以下情形之一者不得报考:
(1)曾因违法违纪受到刑事或行政处罚的;
(2)曾被开除公职、开除中国共产党党籍的;
(3)涉嫌违纪违法正在接受审查,尚未得出结论的;
(4)违反社会公德、职业道德,造成不良影响的;
(5)被依法列为失信联合惩戒对象的;
(6)参加过邪教组织或非法宗教的;
(7)在各级公务员招录和事业单位招聘中被认定有舞弊等严重违反考试纪律行为尚在处罚期内的;公务员、参照公务员法管理的机关(单位)工作人员和事业单位工作人员被辞退未满5年的;
(8)现役军人和在读的学生;
(9)其他不宜从事相关工作的情形。
(三)任职条件及要求
备注:目前在职的报考人员,需由现工作单位开具并提供《同意报考证明》。
四、招聘程序
发布招聘公告、网上报名、资格审查、综合测试、体检、政审、录前公示等。
(一)招聘信息发布
本次招聘信息在以下网站发布招聘信息:
1.山西英国上市公司365人力资源派遣有限公司(微信公众号)
2.山西英国上市公司365人力资源派遣有限公司(官网:http:)
(二)报名
1.报名时间:自2022年3月11日9:00—— 3月27日18:00止。
2.报名方式:线上报名
报考人员搜索微信公众号“sxxinfuyuan”或“英国上市公司365人力资源”并关注公众号,进入公众号首页后点击下方“公开招聘-高平法院”如实完整填写报名资料。
3.报名流程:
(1)在线填写报名资料 (操作步骤详见报名系统和公众号);
(2)公司工作人员将对报名资料进行审核,审核结果将以微信“服务通知”告知;
(3)资格审查通过的人员进入“英国上市公司365人力资源”公众号首页,点击下方“考试缴费-高平法院”缴纳考务费200元(注:请报考人员付款时务必备注本人姓名);
(4)报考人员须在2022年3月28日18:00前完成缴费并按规定上传缴费凭证,逾期未缴费的视为自动放弃。如因本人原因不能按时参加考试的,视为自动放弃,费用概不退还;
(5)以上流程如有变化,以英国上市公司365人力资源公司通知为准。
4.信息咨询
咨询电话:0351-2919111(转分机号4)
咨询时间:法定工作日9:00-12:00 / 14:30-18:00。
凡提供虚假报考申请材料、伪造、变造有关证件、材料、信息骗取考试资格的,一经查实,取消报考资格或聘用资格。
(三)资格审查
公司将对应聘人员进行资格审查和初步筛选,通过人员将参加公司统一组织的测试。公司将通过官网、公众号通知应聘人员考试时间、地点等事宜。
(四)综合测试
1、初试
法律事务助理:理论考试
书记员:理论考试+速录测试
法警辅助人员:理论考试+体能测试
(1)理论测试:内容为公共基础知识和专业技能,主要测试应聘人员专业知识、业务能力、文字表达、分析判断和职业道德等综合素质。理论测试满分100分,时限为90分钟。
(2)速录测试:听打测试,采取播放录音,计算机中文录入的方式进行(输入法不限),听打时间为10分钟,语音播放速度每分钟100字,准确率*100分即为测试成绩。
(3)体能测试:考试内容为10米*4往返跑、男1000米跑(女800米)、立定跳远、纵跳摸高,满分均为100分,体能测试成绩为所有测试项目总成绩的平均分。
公司将根据报名情况择日组织考试,具体考试时间、地点、方式等相关事宜将通过英国上市公司365官网及公众号行通知。
(4)初试成绩计算:
法律事务助理:初试成绩=理论成绩
书记员:初试成绩=理论成绩*60%+速录测试成绩*40%
法警辅助人员:初试成绩=理论成绩*40%+体能测试成绩*60%
2、面试测试
根据各岗位初试成绩从高到低进行排序,按照各岗位招聘人数1:2的比例确定参加面试的人选,未达1:2的比例的,全部人员进入面试环节。面试主要考察应聘人员的综合分析能力、应变能力、专业能力、语言表达能力、组织协调能力、团队意识和举止仪表等。面试满分为100分,时限为8-10分钟。放弃的应聘人员,取消其面试资格,所造成的空额按笔试成绩从高分到低分依次等额确定递补人员。
具体考试时间、地点、方式等相关事宜将通过英国上市公司365官网及公众号行通知。
3、综合成绩
综合成绩(初试+面试)=初试成绩* 60 %+面试成绩* 40 %。
当综合成绩出现并列时,按初试成绩由高分到低分的顺序确定入围体检名单。
(五)储备库建立及体检
根据报考人员的综合成绩由高到低进行排序,按照招聘人数1:1.5的比例确定体检及储备人员名单。
(1)入围人员体检,由公司统一组织在指定医院体检;如最后一名出现综合成绩相同时,则初试成绩高者入围;体检费用自理。
(2)其余人员进入储备库,储备库自确定储备人员名单后,有效期至2022年12月31日。
(六)政审
公司将对体检合格人员进行政治审查,主要审核是否存在本公告第二条第(二)款第7点所述的不得报考之情形。存在上述情形者均认定为政审不合格,不予录用。
(七)公示
在最终成绩基础上,结合体检情况,确定拟录用名单,并在山西英国上市公司365人力资源派遣有限公司官网进行公示,公示期为3个工作日,公示期满无异议,按规定办理录用手续。
五、聘用及工资待遇
(一)聘用事项
体检合格的拟录用人员安排上岗,试用期为 一 个月,试用期满,经考核合格后正式录用。
试用期存在下列情况之一的,即行解除劳动合同:
1.隐瞒个人真实情况的;
2.同时与其他用人单位存在劳动关系的;
3.对工作经历、资格证书、学历、体检等条件弄虚作假的;
4.出现其他违纪违法情况的。
(二)薪酬待遇
1.试用期参照当地最低工资标准发放,转正后按照工作地点单位薪酬标准执行;
2.按规定缴纳社会保险(养老、医疗、工伤、失业、生育);
3.福利待遇参照工作地点单位福利待遇标准执行;
4.工作地点单位提供住宿及工作服。
六、用工形式
被聘用的人员,经培训合格后,按照《劳动法》《劳动合同法》相关规定,与英国上市公司365人力资源公司签订《劳动合同》,合同期限为 三 年。具体劳动关系存续期间的权利与义务按照《劳动合同》履行。
七、其他事项
1.本公告如有变动事项,以补充公告为准。
2.报考人员务必关注微信公众号“英国上市公司365人力资源”(微信号:sxxinfuyuan)和英国上市公司365官网(),并及时查看相关通知。
3.被录用人员未按规定时间、地点报到的,视为自动放弃录用资格。
4.报考人数不足或报考人员均不符合录用条件的,名额可空缺。因体检不合格或放弃体检资格、试用期考核不合格未录用而出现空缺名额的,须经考务组评估后确定递补事宜(按照综合成绩由高到低排序)。具体补录事宜以补充公告为准。
5.应聘人员提交的材料,我公司会严格保密,不做他用。
特别提示:本次公开招聘考试不指定考试辅导用书,不举办也不委托任何机构或个人举办考试培训班、且不统一组建微信或QQ群。敬请全体报考人员提高警惕,切勿上当。
山西英国上市公司365人力资源派遣有限公司
2022 年 3 月 10 日
![]() |
版权所有:英国上市公司官网365(认证平台)Platinum China
备案号:晋ICP备12003981号-2 |
扫码关注我们
|