

英国上市公司365成立于2011年5月,经山西省人力资源和社会保障厅审批设立,是一家立足于山西、发展于全国、放眼于世界的专业人力资源公司,隶属于中源人力资源集团有限公司旗下【集团总部位于上海陆家嘴金融贸易区】。
公司注册资本1000万元,旗下现拥有11个直属分公司和1座大型人才培训基地。公司拥有一支高学历、高素质、人力资源管理经验丰富的专业团队,主营业务包括劳务派遣、人力资源外包(服务外包、人事代理等)、国内/国际劳务输出、雇主保、代理招聘/高端人才猎聘、人才就业、员工培训、考务测评、企业薪酬体系设计、企业绩效考核体系设计等。与国内外百余家知名企业建立了长期合作关系。
因公司发展及业务拓展需要,我公司拟面向社会公开招聘员工15名,现将有关事项公告如下:
一、招聘岗位及人数
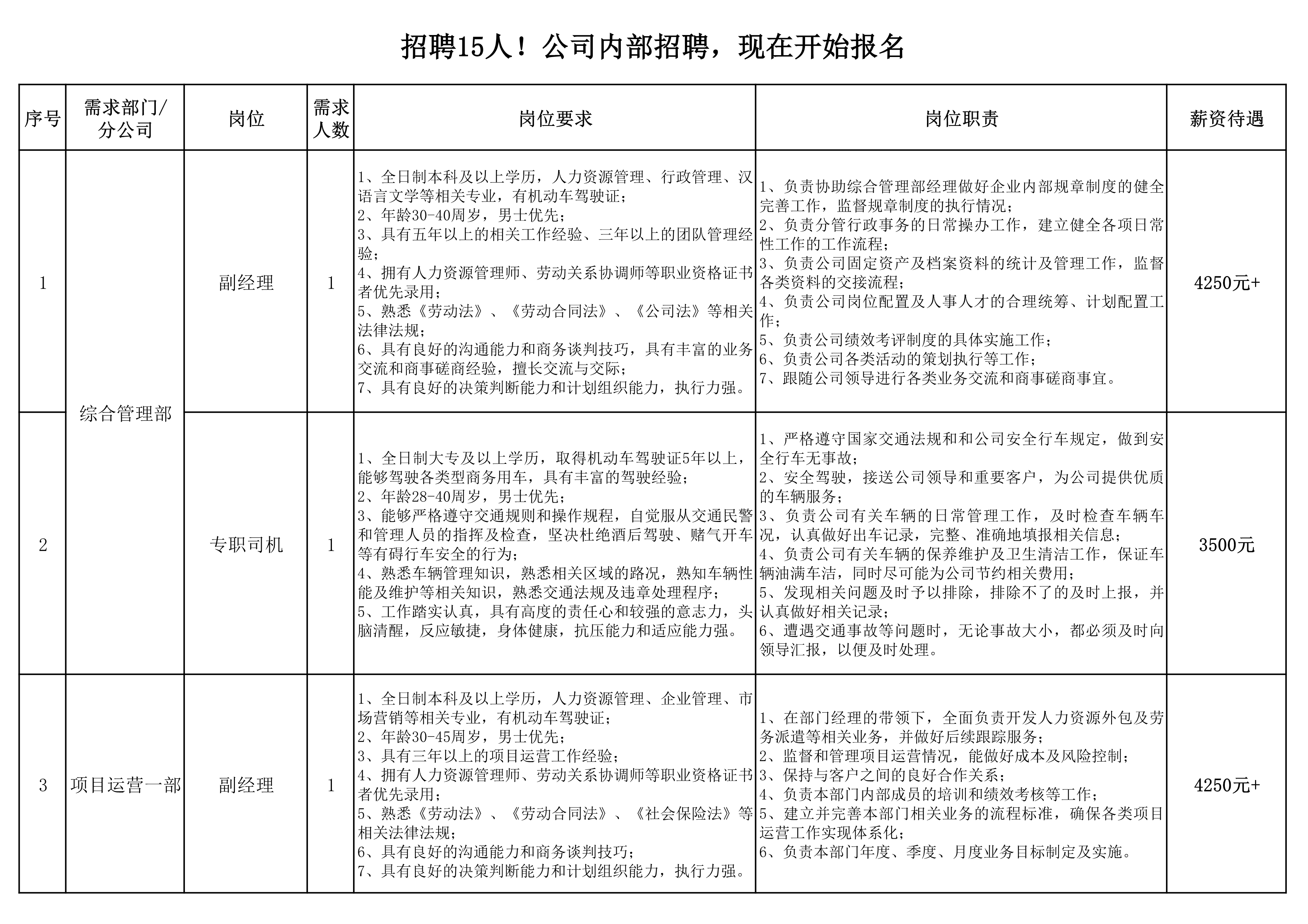
综合管理部:副经理1名,专职司机1名;
项目运营一部:副经理1名;
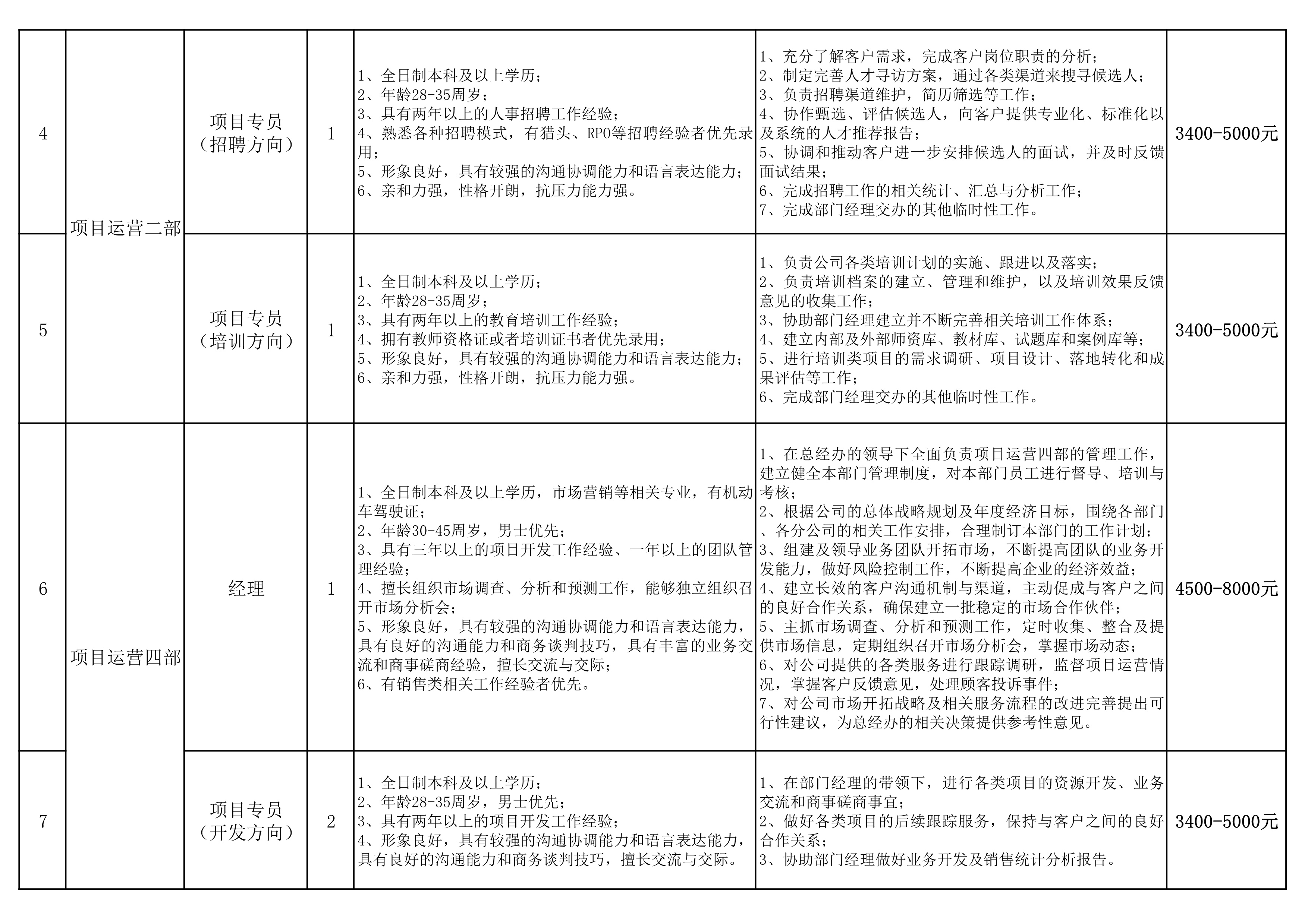
项目运营二部:项目专员(招聘方向)1名,项目专员(培训方向)1名;
项目运营四部:经理1名,项目专员(开发方向)2名;
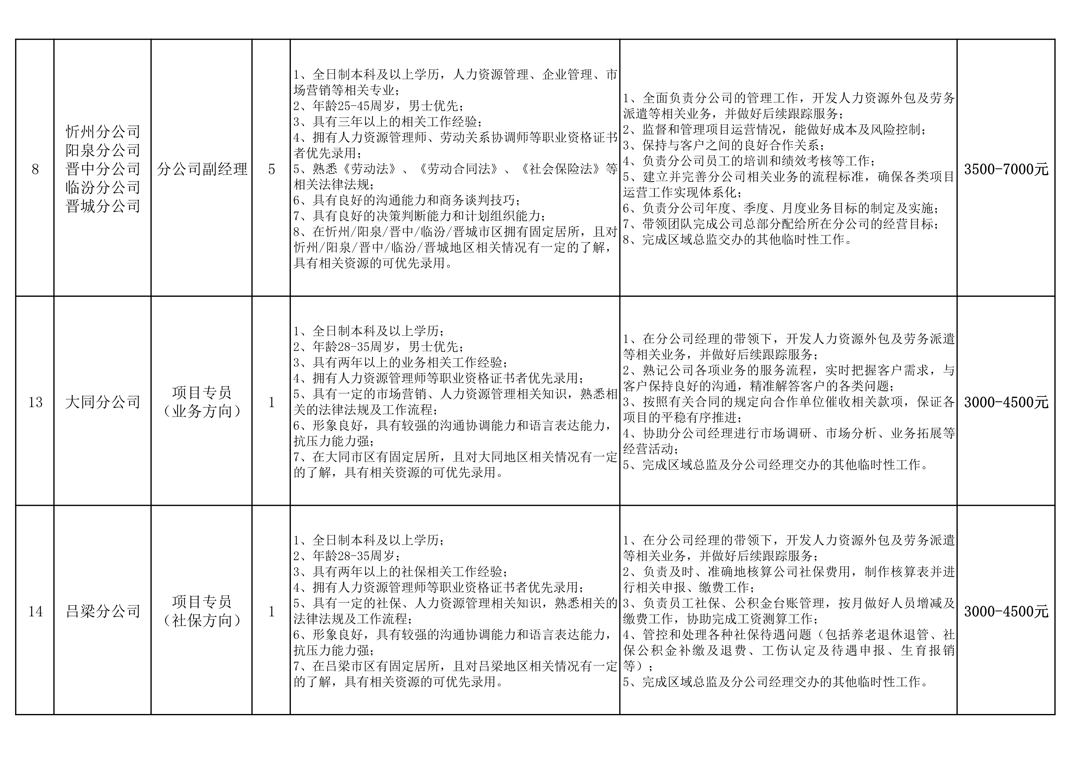
分公司:分公司副经理5名(忻州、阳泉、晋中、临汾、晋城),大同分公司项目专员(业务方向)1名,吕梁分公司项目专员(社保方向)1名。
共计15名。
二、工作时间及薪资待遇
(一)工作时间
周一至周五全天(8:30-12:00,14:00-18:00)、周六上午(8:30-12:00)工作,周六下午、周日全天及法定节假日休息。
(二)薪资待遇
工资标准:详见以下各岗位说明。
福利待遇:五险一金,带薪休假,工龄工资,年终奖,工装,传统节日福利,年度体检,年度旅游等。
三、岗位说明
四、报名方式
(一)报名时间:
2021年2月9日-2月19日(线上报名)。
咨询电话:0351-5253820(2月18日起开始接受咨询)
(二)报名流程:
应聘者请访问我公司官方网站http:/,点击网站顶部“报名系统”中的“在线报名”选项,在选定报考岗位、填写相关信息、上传相关附件后提交报名申请即可完成线上报名。
(三)面试时间:
报名截止后,我公司将根据报名情况统一安排面试,具体面试时间将通过电话等形式另行通知。
五、工作地点
公司总部:太原市万柏林区迎泽西大街119号公元时代城1幢B座21层2111室
大同分公司:大同市平城区兴和街168号东泰大厦7层709室
忻州分公司:忻州市忻府区七一北路福瑞大厦2层235室
阳泉分公司:阳泉市郊区开发区青岛路联丰大厦B座3层309室
吕梁分公司:吕梁市离石区丽景街148号宇航大厦6层601室
晋中分公司:晋中市榆次区
临汾分公司:临汾市尧都区滨河路滨河国际写字楼8层803室
晋城分公司:晋城市城区凤台西街1002号瑞信大厦6层B621室
六、其他事项
1、应聘人员曾受过刑事处罚、治安管理处罚及严重纪律处分的,或涉嫌违纪违法正在接受审查尚未得出结论的,不予录用。
2、应聘人员在招聘的任何环节弄虚作假的,一经查实,立即取消录用资格。
3、本次招聘不提供任何考试参考资料,不举办培训班,亦不收取任何形式的“中介费、培训费、报名费”等,请各位应聘人员严格提防,谨防上当。
山西英国上市公司365人力资源派遣有限公司
2021年2月9日
![]() |
版权所有:英国上市公司官网365(认证平台)Platinum China
备案号:晋ICP备12003981号-2 |
扫码关注我们
|