

【认证等级】
企业人力资源管理师(三级/高级工、四级/中级工)
【考试科目】
理论知识、技能知识(预计考试时间6月底,具体时间等通知)
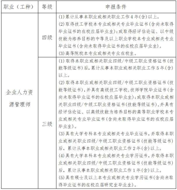
【报考条件】
【补贴政策】
根据《人力资源社会保障部 财政部 税务总局关于延续实施失业保险稳岗惠民政策措施的通知》(人社部发〔2025〕18号),参加失业保险12个月以上的企业在职职工或领取失业保险金人员,取得初级(五级)、中级(四级)、高级(三级)技能人员职业资格证书或职业技能等级证书的,可按规定相应领取不超过1000元、1500元、2000元的技能提升补贴。
【培训形式】
通过线上学习平台进行“学、练、测”。采取“线上授课+刷题+模拟考试”相结合的方式学习。
【培训费用】
四级(中级工)企业人力资源管理师培训费(含认定考核费)为780元/人;
三级(高级工)企业人力资源管理师培训费(含认定考核费)为980元/人。
【报名时间】
自发布之日起至2025年6月15日18:00。
【报名所需资料】
1、职业技能等级认定申报表1份(模板);
2、本人有效身份证正反面扫描件1份;
3、学历证明:毕业证书、学历证书扫描件1份和学信网电子注册备案表1份;
4、从事本职业工作年限工龄证明1份,(加盖公章,工作经历起始日期需要在该公司的成立日期后);
5、社保证明或工资证明一份,(社保或工资证明单位需与工龄证明盖章单位一致);
6、近期白底免冠2寸电子相片,要求相片清晰无污点(注意:①大小10-200K、②413*626分辨率、jpg格式、③以“姓名_证件号”命名),该电子相片作为准考证、证书的身份识别。
7、本职业或相关职业四级技能等级证书。(仅三级报名需要)。
扫下方二维码获取提交说明、认定申请表、工作年限证明模板
【报名流程】
1.时间:2025年5月22日—2025年6月15日18:00;
2.方式:报名材料发送至wanggang840530@qq.com
(以报考人姓名+身份证号+联系方式命名)
3. 资格审查通过的人员需亲自至公司或扫描下方二维码进行缴费(注:缴费码以“服务通知”中为准;请报考人员付款时务必备注本人姓名);
4.报名培训人员须在2025年6月15日18:00前完成缴费并按规定上传缴费凭证;
5.以上流程如有变化,以英国上市公司365通知为准。
业务联系人:王刚
联系方式:0351-2944366 18636660894(微信同号)
英国上市公司365
2025年5月30日
![]() |
版权所有:英国上市公司官网365(认证平台)Platinum China
备案号:晋ICP备12003981号-2 |
扫码关注我们
|