

为适应山西大地清泽医疗废物处置有限公司(以下简称:“大地清泽公司”)全方位高质量发展的需要,根据实际工作需求,现面向社会公开招聘工作人员7名(安健环工程师1名,会计1名,车间操作技术人员5名),现就有关事项公告如下:
一、用工单位简介
山西大地环境投资控股有限公司(简称:大地控股)是集科技研发、规划设计、项目施工、投融资管理为一体的山西生态文明建设领域龙头企业。公司以全国“生态文明建设旗舰,新兴产业发展劲旅”为坐标定位,围绕生态修复及固废处置等主营业务,以业务模式创新、实用技术创新,推动固废危废产业全省化布局,取得不俗的业绩。
山西大地清泽医疗废物处置有限公司(简称大地清泽)于2020年1月成立,为大地控股旗下固废处置板块开展医疗废物处置的专业化公司。成立以来圆满完成了运城各县、市、区各项医疗废物处置工作及疫情紧急处置任务。2022年元月获得了稷山县委、县政府授予的“12·22疫情处置先进集体”荣誉称号。
二、招聘条件
(一)基本条件
1、具有中华人民共和国国籍,遵守中华人民共和国宪法和法律;
2、身体健康,五官端正,身体裸露部位无纹身;
3、有良好的政治素质和道德品行;
4、具备正常履行职责的身体条件;
5、年龄要求:25-45周岁(1997年6月20日(含)之前,1977年6月20日(不含)之后出生),条件优秀者可适当放宽;
6、学历及专业要求:
(1)安健环工程师:本科及以上学历,安全工程相关专业,持注册安全工程师证,最少要持有安全员B证;
(2)会计:本科及以上学历,会计学或财务管理相关专业;
(3)车间操作技术人员:中专及以上学历,专业不限.有工作经验者优先。
7、有下列情形之一的,不得报考:
(1)曾因违法违纪受到刑事或行政处罚的;
(2)曾被开除公职或被辞退的;
(3)涉嫌违法违纪正在接受审查,尚未得出结论的;
(4)违反社会公德、职业道德,造成不良影响的;
(5)其他不宜从事相关工作的情形。
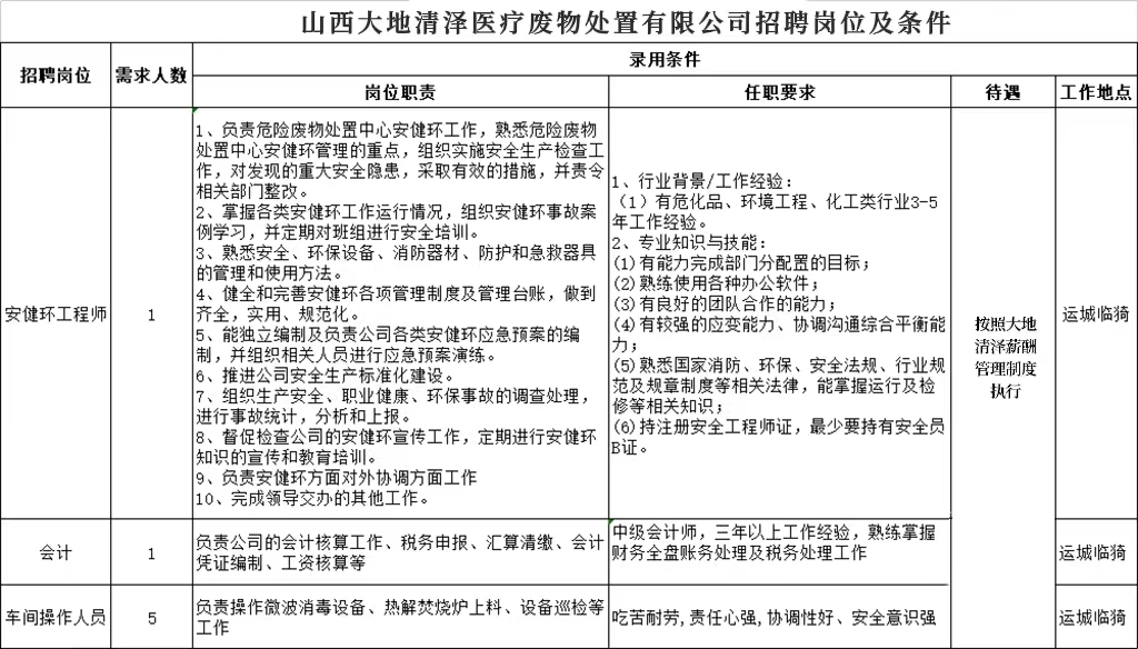
三、招聘岗位职责及任职要求
四、招聘程序
发布招聘公告、线上报名、资格审查、综合测评、体检、录前公示等。招聘期间,资格审查将贯穿整个招聘过程,在任何环节凡弄虚作假者,一经查实,即取消录用资格。
(一)招聘公告发布
本次招聘信息在以下网站发布招聘信息:
山西英国上市公司365人力资源派遣有限公司官网(http:/)及微信公众号(sxxinfuyuan)
(二)报名及资格审查
1.报名时间:自公告发布之日起至2022年6月30日18:00
2.报名方式:线上报名。
报考人员搜索微信公众号“sxxinfuyuan”或“英国上市公司365人力资源”并关注公众号,进入公众号首页后点击下方“公开招聘-大地清泽”如实完整填写报名资料。
3.报名流程:
(1)在线填写报名资料(操作步骤详见报名系统和公众号);
(2)工作人员将对报考人员提交的报名资料进行审核,审核结果将以微信“服务通知”或短信形式告知;
(3)以上流程如有变化,以英国上市公司365人力资源公司通知为准。
(三)综合测评及录用
1、综合测评
大地清泽公司将择日组织综合测评,具体测评时间、地点、方式等相关事宜另行通知。
2、体检
根据各岗位报考人员的综合测评结果,由英国上市公司365人力资源公司通知入围体检人员到指定医院体检,体检费用自理。
3、录用及公示
根据体检结果,确定拟录用人员名单并在英国上市公司365人力资源公司网站进行公示,公示期为3天。
五、用工形式
用工形式为劳务派遣。被聘用的人员,经培训合格后,按照《劳动法》《劳动合同法》相关规定,与英国上市公司365人力资源公司签订《劳动合同》。
六、薪酬待遇
薪酬待遇按照大地清泽公司薪酬管理制度执行。
七、其他事项
1.报考人数不足或报考人员均不符合录用条件的,名额可空缺。具体补录事宜以补充公告为准。
2.本公告如有变动事项,以补充公告为准。报考人员务必关注微信公众号“英国上市公司365人力资源”(微信号:sxxinfuyuan),并及时查看相关通知。
3.被录用人员未按规定时间、地点报到的,视为自动放弃录用资格。
山西英国上市公司365人力资源派遣有限公司
2022年6月21日
![]() |
版权所有:英国上市公司官网365(认证平台)Platinum China
备案号:晋ICP备12003981号-2 |
扫码关注我们
|